Science | 杨卫兵研究团队破解植物干细胞命运的“细胞壁密码”
北京时间2025年12月5日,中国科学院分子植物科学卓越创新中心、植物高效碳汇重点实验室(中国科学院)杨卫兵团队在植物干细胞调控领域取得重要进展。研究成果以“Cell wall patterning regulates plant stem cell dynamics”为题,在国际权威学术期刊《科学》(Science)发表。该工作首次揭示了细胞壁超微结构对干细胞稳态的决定性作用,破译了植物细胞命运决定的“细胞壁密码”。
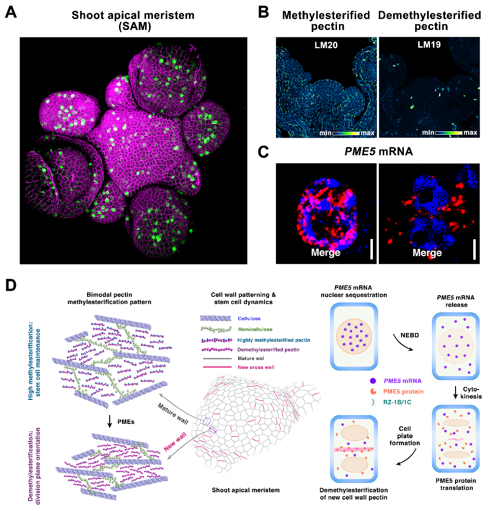
茎顶端分生组织(shoot apical meristem, SAM)是植物地上器官(如茎、叶、花和果实)的来源。干细胞稳态的维持不仅是植物生长发育的基础,也直接关系到作物的产量与品质。与动物细胞被细胞外基质(extracellular matrix, ECM)包裹类似,植物细胞由细胞壁环绕。长期以来,细胞壁被认为是提供机械支撑的静态结构;然而近年来的研究表明,细胞壁结构具有高度可塑性,是植物细胞感知发育和环境信号的枢纽。动物ECM的物理特性,如硬度,是调控干细胞分化潜能的重要因素。那么,植物细胞壁的结构与动态是否影响细胞命运决定?其内在机制如何?目前尚不清楚。
杨卫兵团队围绕植物干细胞活性调控展开研究,系统解析了细胞分裂素促进干细胞增殖的分子机制(Science, 2021),揭示了穗原基干细胞发育与免疫的平衡策略(Cell, 2021),并发现水分感知(Dev Cell, 2025)和细胞壁重塑(Nat Commun, 2025;Science, 2025)在干细胞稳态维持中的重要功能。
在本研究中,团队聚焦于细胞壁最为复杂的多糖组分—果胶(pectin)。果胶的甲酯化修饰,是细胞壁力学特性的决定因子。通过免疫荧光标记结合高分辨率显微成像,研究团队绘制了茎顶端分生组织的果胶甲酯化图谱,发现高度甲酯化的果胶分布于成熟细胞壁,而去甲酯化的果胶则在新生细胞板(cell plate)富集。这种独特的“二元分布”模式,构成了干细胞区域的力学异质性:低甲酯化赋予了新生细胞板的可塑性,使其可以灵活调整分裂方向;而成熟细胞壁的高甲酯化状态,则维持了干细胞的活跃增殖能力。
那么,细胞壁这种精确的构型是如何实现的?研究进一步发现,植物干细胞拥有一套精巧的“定时投放系统”。有丝分裂启动时,转录因子MYB3R4激活果胶甲酯酶PME5基因的转录。新生的PME5 mRNA并不立即进入细胞质,而是被RNA结合蛋白RZ-1B/1C滞留于核内,形成一个与细胞周期同步的mRNA细胞核储备库。在核膜解体(nuclear envelope breakdown,NEBD)的瞬间,大量的PME5 mRNA被释放到细胞质,快速翻译成蛋白,从而催化新生细胞板的去甲酯化。
通过系列截短实验,该研究鉴定到PME5 mRNA的细胞核定位信号。缺失该序列的mRNA弥散于细胞质,而将该区段与报告基因融合仍不足以驱动细胞核定位,表明亚细胞定位也受到高级结构的影响。当干扰PME5 mRNA的细胞核定位使其蛋白提前表达时,成熟细胞壁发生过度去甲酯化,最终引起干细胞活性丧失、茎顶端分生组织提前终止等严重发育缺陷。
本研究不仅解答了植物干细胞命运决定这一核心科学问题,也揭示了一种全新的基因表达调控模式—mRNA核滞留。PME5 mRNA在亚细胞层面的时空动态,巧妙地将干细胞增殖与细胞壁重塑过程相耦合,从而精确调节细胞的分裂与分化模式。
值得注意的是,该机制在玉米、大豆、番茄等多种作物中高度保守。作物株高、分蘖数、穗型以及果实大小等农艺性状,均与干细胞活性密切相关。基于“细胞壁精准设计”策略,有望促进分生组织干细胞活性,为作物高产优质高效育种和“双碳”目标实现提供新的理论支撑与技术路径。
中国科学院分子植物科学卓越创新中心博士研究生朱先苗和陈兴为该论文的共同第一作者,杨卫兵研究员为通讯作者。南方科技大学吴柘教授为本研究提供了重要材料支持。该研究得到了中国科学院基础与交叉前沿科研先导B专项、中国科学院基础研究青年团队项目、科技部重点研发计划以及国家自然科学基金等项目资助。
论文链接:https://www.science.org/doi/10.1126/science.ady4102

图1. 细胞壁结构重塑调控植物干细胞维持与分化